Ants of the Prenolepis group are small-to-medium sized ants dwelling in soil, leaf litter and rotting wood. The are typically omnivorous and form large colonies, and are distinguished by roughly triangular mandibles with between four and seven teeth, and 12-segmented antennae.
In a paper published in the journal Systematic Entomology in January 2012, John LaPolla and Robert Kallal of the Department of Biological Sciences at Towson University and Seán Brady of the Department of Entomology at the National Museum of Natural History describe a new genus of Ants within the Prenolepis group, including four previously described extant species from the Greater Antilles, and two new species, one extant species from Central America and one fossil species from Dominican Amber.
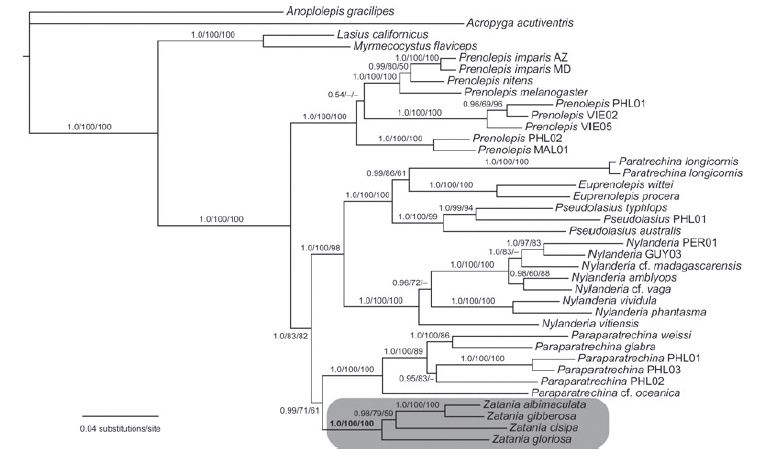
The new genus is given the name Zatania, meaning very long, a reference to the legs of the Ant species in the genus. These are brown, yellow-brown or reddish brown Ants 2-3 mm in length with 4-5 teeth per mandible; tooth four is reduced in some species and missing in others. A molecular phylogeny of four of the the extant species supports their diagnosis as a single evolutionary lineage (clade).
The three previously described species included in the group are Zatania albimaculata, previously Prenolepis gibberosa albimaculata (i.e. previously a subspecies of Prenolepis gibberosa) a reddish brown, tree foraging species from Cuba, Zatania cisipa, preciously Prenolepis crispa, a nocturnal yellow-brown species from Peurto Rico, which nests in hollow trees and forages on the forest floor, Zatania gibberosa, (formerly Prenolepis gibberosa) a robust, dark brown species known from Cuba and Haiti and Zatania karstica, (formerly Prenolepis karstica) a dark brown, uniformly coloured species found living on steep-sided limestone hills in Cuba.
Workers of Zatania albimaculata (top), Zatania cisipa (upper middle), Zatania gibberosa (lower middle) and Zatania karstica (bottom). Lapolla et al. (2012).
Male (top) and queen (bottom) of Zatania cisipa. Lapolla et al. (2012).
The new extant species is named Zatania gloriosa, after Playón de la Gloria in Mexico, where the species was first encountered; the species was also found in Honduras. Zatania gloriosa is a slender brown species with yellow markings. The species was found nesting in leaf litter in rainforests.
Queen (top) and male (bottom) of Zatania gloriosa. Lapolla et al. (2012).
The species preserved in amber is named Zatania electra (electra is Greek for amber). It is known from two specimens, one male and one worker. The colouration and lifestyle of the living Ants is not clear, though its preservation in amber suggests that it shared the association with trees seen in several modern species.
Zatania electra; worker preserved in amber (top left), line drawing of worker (bottom left) and line drawing of male (right). Lapolla et al. (2012).
Molecular phylogeny demonstrating the monophyly of Zatania and its phylogenetic position within the Prenolepis genus-group. The topology and branch lengths were inferred using Bayesian analyses. Support values are shown on branches in the following order: Bayesian posterior probabilities/maximum likelihood bootstrap proportions/maximum parsimony bootstrap proportions. Lapolla et al. (2012).
Distribution of extant Zatania species.
See also The taxonomic implications of host preference in Large Blue Butterflies, How a Marsh Pitcher Plant catches its diner, Four new species of Leafhopper from Southern Africa, Two new species of Ant from northwest India and Ants in the diet of a Cambodian Pitcher Plant.
Follow Sciency Thoughts on Facebook.









